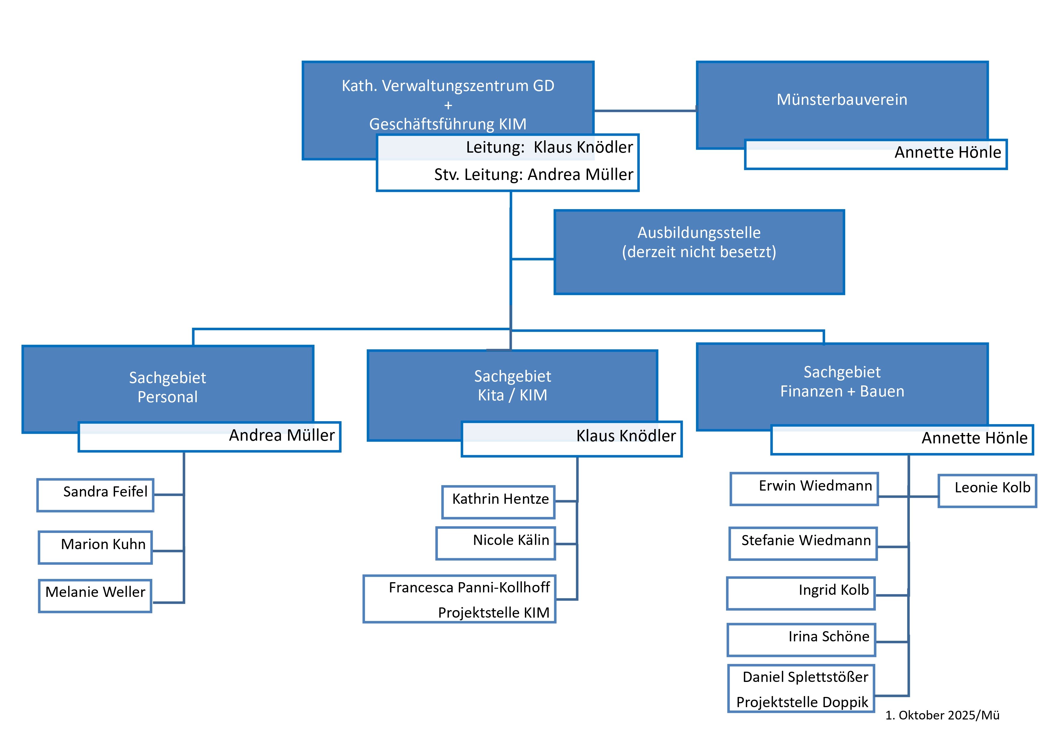
Katholisches Verwaltungszentrum

Die Leitung des Katholischen Verwaltungszentrums liegt in den Händen von Herrn Klaus Knödler.

Die Aufgaben unserer Mitarbeiter sind in folgende Bereiche aufgeteilt:

Organigramm des Kath. Verwaltungszentrum

 

 

Kontakt

Mo - Fr:
08:30 - 12:00 Uhr

Tel. 0 71 71 / 10 46 90 - 0
Fax 0 71 71 / 10 46 90 - 39
KathVerwaltungszentrum.SchwaebischGmuend@drs.de

Oder direkt an die Fachabteilung:
die richtige Ansprechpartner finden Sie unter dem jeweiligen Sachgebiet.

Katholische Gesamtkirchenpflege

Künftig werden die Aufgaben der Kirchenpflege nicht mehr im Kath. Verwaltungszentrum bearbeitet, die Gesamtkirchenpflege wurde heraus getrennt:

Organigramm Kirchenpflege